bb贝博艾弗森官网
English
省委教育工委交叉巡察组向bb贝博艾弗森官网bb贝博艾弗森官网党委反馈交叉巡察情况
2024/12/12
首页
教师公告
学生公告
图片信息
学院要闻
学院概况
学院简介
现任领导
领导关怀
机构设置
专业设置
教授风采
校友名录
媒体关注
学科建设
学科带头人
重点学科
科研成果
学术交流
教学工作
本科生教育
研究生教育
优势专业
精品课程
教学资源
师资概况
教学成果
实验教学
学生工作
通知公告
新闻动态
招生就业
学科竞赛
团学风采
学风督促
对外交流
党建工作
党建动态
入党指南
学习园地
党风廉政
专题活动
党员之家
先锋榜样
社会服务
同等学力
自学考试
成人教育
培养进修
信息公开
公示公告
资料下载
院长信箱
入党指南
首页
>
党建工作
>
入党指南
> 正文
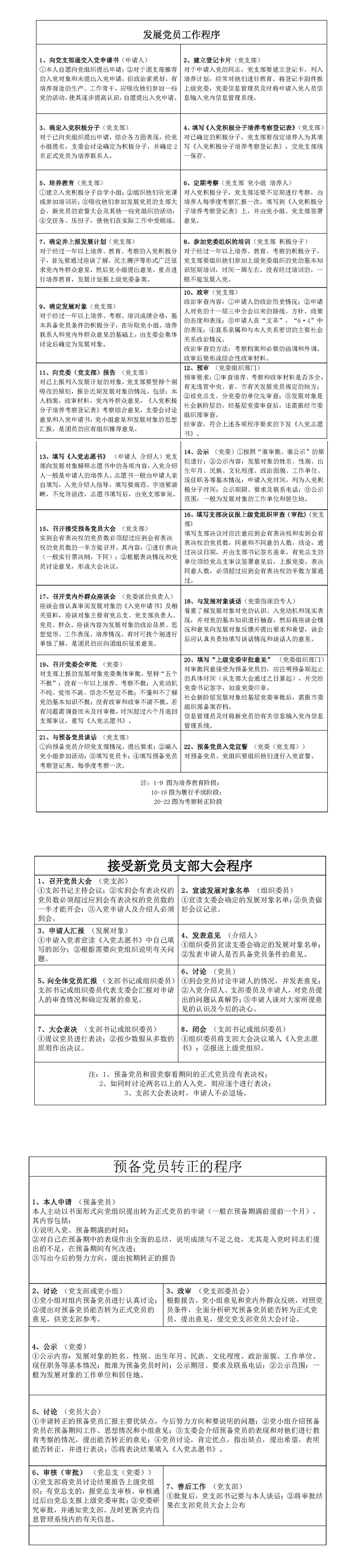
发展党员工作流程图(各阶段详细说明)
发布时间 :2014-11-07 来源 : 作者 : 浏览量 :
上一条:
中共bb贝博艾弗森官网委员会关于印发发展党员工作实施细则的通知